GC封面| 湖北工业大学生物质与生物能源团队提出秸秆绿色高值利用的
“中庸之道”:适度基因工程与温和解聚工艺协同促进生物乙醇转化
作者:王海浪
近日,湖北工业大学生物质与生物能源团队在国际绿色化学领域权威期刊Green Chemistry(IF=9.2)在线发表了题为“Semi-overexpressed OsMYB86L2 specifically enhances cellulose biosynthesis to maximize bioethanol productivity by cascading lignocellulose depolymerization via integrated rapid-physical and recyclable-chemical processes”(DOI: 10.1039/d5gc00658a)的封面文章。该研究揭示了细胞壁合成调控转录因子的适度表达、协同低成本绿色组合预处理方式,可显著提高水稻秸秆的生物乙醇转化效率,同时减少环境污染排放,为农林废弃物的绿色高值利用提供了新的技术与思路。

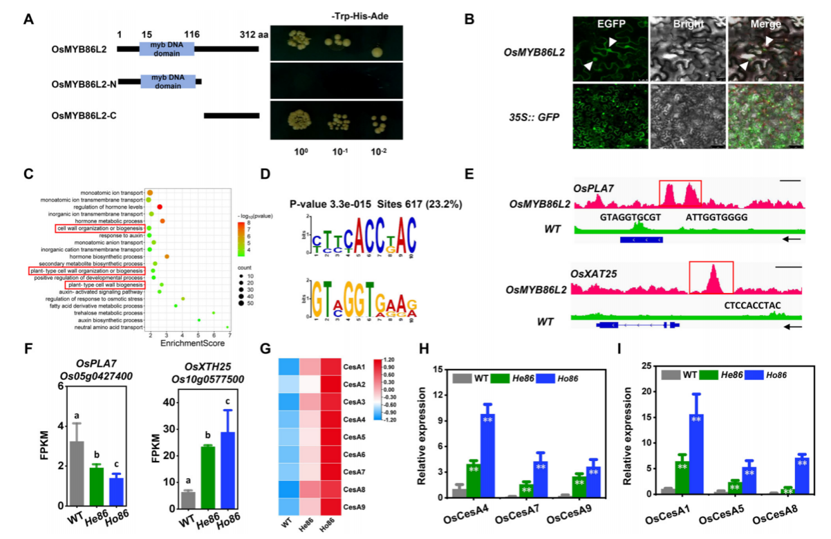
该研究首先解析了转录因子OsMYB86L2的激活标签突变体纯合子Ho86株系具有植株矮小和叶片极端卷曲等异常表型,但当其适度表达(即激活标签突变体杂合子He86)可减缓上述生长缺陷表型,在保证生物量的同时不影响粮食产量。进一步对秸秆的细胞壁成分定量分析,发现杂合子He86中纤维素含量相对于野生型WT提升12%,可溶性糖含量可提升1.6倍,且半纤维素和木质素显著降低。随后利用RNA-seq和DAP-seq联合分析,确定了该转录因子过表达所产生的差异表达基因主要富集于细胞壁组织和生物合成、离子运输和激素水平调控等生物学过程,并可通过SMRE顺势作用元件直接参与众多细胞壁合成基因的调控,包括苯丙氨酸解氨酶合成酶编码基因OsPAL7和木葡聚糖内糖基转移酶/水解酶编码基因OsXTH25等,同时也间接调控提高纤维素合酶基因OsCesAs的转录表达。上述结果表明Ho86水稻秸秆是一个潜在的生物质能源化利用优质材料。

图1 OsMYB86L2参与调节纤维素合酶基因OsCesAs的表达
在使用绿色可循环碱(氧化钙)或有机酸(草酸)并经短时微波辐射联合预处理后,He86秸秆生物质通过间歇超声辅助酶解实现了近乎完全的酶解糖化。进而通过工程酵母发酵,最终可获得25%-26%的总乙醇产率,优于目前多数研究报道结果。酸碱试剂回收后再重复利用,生物质酶解糖化效率依然可达到72%-77%。本研究还评估了该绿色组合技术所带来的环境影响,对纤维素酶解糖化和乙醇发酵过程进行环境因子(E-factor)计算,He86生物质由于其更容易被解聚,所产生的E-factor值也更小。

图2 酸碱-微波预处理后水稻秸秆生物质的酶解糖化与乙醇发酵
通过对预处理前后生物质细胞壁成分分析,发现这两种优化后的组合预处理方式均能解聚和共提取细胞壁聚合物,可提取54%-72%半纤维素和51%-59%木质素,有效破除了生物质的天然抗降解屏障。利用BET、SEM、FTIR、XRD和CR染色吸附等技术表征,发现预处理后可以显著提高生物质的比表面积和孔隙度,同时有效降低纤维素聚合度,从而提高木质纤维素的酶解糖化的可及性。利用TOC和LCMS等技术分析发现He86预处理水解液有更少的发酵抑制化合物的释放。

图3 酸碱-微波预处理后水解液的化合物分析
本研究提出一种可以提高生物质转化利用效率的绿色组合技术:通过植物细胞壁遗传工程,精准提升水稻秸秆的细胞壁纤维素含量;结合快速和可循环的酸碱微波预处理方式,充分解聚细胞壁以降低生物质的抗降解性;在纤维素复合酶的酶解糖化过程中,采用间歇超声以提高纤维素的可及性,实现近乎完全酶解;利用可发酵木糖的工程酵母菌株进行生物质乙醇发酵,最终在显著提高生物乙醇产量的同时降低环境污染排放。这一结合生物、物理和化学等多种手段的新型绿色组合技术阐明了经基因工程修饰的木质纤维素如何通过组合生物技术实现完全降解与高效转化,这为精细木质纤维素改良和高效生物质利用提供了新的见解。

图4 绿色组合生物技术促进生物质降解转化的机理模型
华中农业大学植物科学技术学院博士研究生王海浪为该论文第一作者,湖北工业大学生命科学与健康工程学院王艳婷教授为本文通讯作者。湖北工业大学彭良才教授、安徽农业大学吴雷明教授等共同参与了此项研究。研究工作得到了国家自然科学基金、湖北省自然科学基金杰出青年基金、高等学校学科创新引智计划和湖北工业大学高层次人才专项资金等项目的资助。
论文链接:https://doi.org/10.1039/d5gc00658a